時間:2021-07-30 來源:合肥網hfw.cc 作者:hfw.cc 我要糾錯
新學年即將開始,為方便持卡學生及學生新辦卡享受優惠乘坐公共交通,現就“合肥通”學生卡、低保學生卡的年審及新辦相關事宜通知如下:
一、年審限定
1、學生卡:持卡人在2021年9月30日(含當日)達16周歲以上的需參加學制階段審核(16周歲以下的免予審核),實行學制階段一次審核制。
2、低保學生卡:一律需參加年審。
3、今年7月1日以后新辦的學生卡、低保學生卡均不需參加年審。
二、年審所需資料
1、學生卡:憑注冊學生證。
2、低保學生卡:憑注冊學生證、戶口簿、家庭低保證及低保銀行存折。
中考及中等職業學校錄取新生若尚未辦理學生證的,可憑錄取通知書(或繳費單)和準考證(或初中畢業證)。
三、年審時間及網點等
1、年審時間:2021年8月1日至9月30日
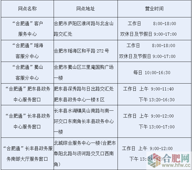
2、服務網點:

3、“合肥通”客服熱線:62851595(8:00~17:30)
四、年審未予通過的
對已不符合持卡條件的,年審時將不予通過,持卡人可憑身份證或戶口簿辦理退卡;對低保學生卡持卡人已不享受低保,但仍在就讀普通中小學或全日制中等職業學校的,可辦理退卡后,再辦理學生卡。
五、逾期未參加年審的
1、自10月1日起,乘車時將按普通卡收費標準收費。
2、對仍符合持卡條件的,憑年審所需資料可隨時補審,恢復卡內原信息。
六、新辦卡相關事宜
1、學生卡辦理:憑注冊學生證、身份證(或戶口簿)、二吋近照1張及卡押金20元、卡套費1元。
辦理對象為全日制普通中小學、普通高中及中等職業教育學校(含民辦學校)在校學生。
2、低保學生卡辦理:在辦理學生卡基礎上,還需提供戶口簿、家庭低保證及低保銀行存折。
辦理對象為合肥市當年度享受低保家庭中的就讀全日普通中小學、普通高中及中等職業教育學校(含民辦學校)在校學生。
3、新卡辦理(及日后掛失、退卡)網點:同上述年審網點。
4、關于暫未辦理學生證的:
小學生可憑戶口簿(或身份證);
七年級新生可憑錄取通知書或小學畢業證;
高一新生及中等職業學校新生可憑錄取通知書(或繳費單)和準考證(或初中畢業證)。
5、全日制中等職業學歷教育(含民辦學校)界定為:職業高中、中等技術學校、中等專業學校、五年制一貫制大專(3+2)教育中的前3年。